比特币作为一种虚拟数字货币 ,近年来受到了广泛关注。而支撑它运行的区块链技术更是有着独特的魅力,其中去中心化和不可篡改这两大特点尤为突出 。接下来,我们就详细了解一下这两个特点究竟是怎么回事,以及它们给比特币带来了哪些影响。
什么是去中心化
在传统的金融体系中 ,有一个中心机构,比如银行,它负责管理和记录我们的交易信息。而比特币的区块链技术采用的是去中心化的模式 ,没有一个集中的管理机构。它就像是一个由众多节点组成的网络,每个节点都有平等的地位,都可以参与到交易的验证和记录中 。

举个例子,假如你要给朋友转一笔比特币,这笔交易信息会被广播到整个网络中 ,网络中的各个节点会对这笔交易进行验证。只要大多数节点都认可这笔交易是合法的,那么这笔交易就会被记录到区块链上。在这个过程中,不需要像传统银行那样 ,依赖一个中心机构来进行审核和记录 。
去中心化带来了很多好处。首先,它提高了系统的安全性。因为没有一个单一的中心机构,黑客就很难通过攻击一个中心节点来破坏整个系统 。其次,去中心化也增加了系统的透明度。所有的交易信息都是公开透明的 ,任何人都可以查看,这大大减少了欺诈和腐败的可能性。
去中心化的实现原理
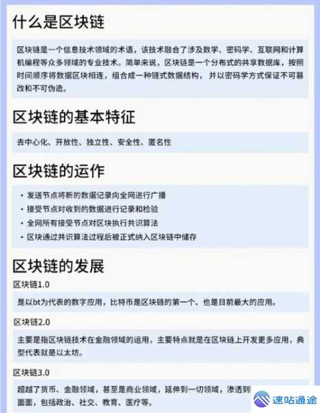
那么,比特币的区块链技术是如何实现去中心化的呢?这主要依靠的是分布式账本和共识算法 。
分布式账本是区块链的核心之一。它是一个由多个节点共同维护的账本 ,每个节点都保存着一份完整的账本副本。当有新的交易发生时,这个交易信息会被广播到所有节点,每个节点都会在自己的账本上记录这笔交易 。这样一来 ,就不存在一个中心账本,所有节点的账本都是平等的。
共识算法则是保证各个节点之间数据一致性的关键。在比特币的区块链中,采用的是工作量证明(PoW)共识算法。简单来说 ,节点需要通过计算复杂的数学难题来竞争记账权 。谁先计算出正确的答案,谁就有资格将新的交易记录添加到区块链上,并且会得到一定数量的比特币作为奖励。通过这种方式 ,激励节点积极参与到网络的维护中,同时也保证了区块链上的数据是经过大多数节点认可的。
不可篡改的含义和重要性
不可篡改是比特币区块链技术的另一个重要特点 。一旦交易信息被记录到区块链上,就很难被修改或删除。这是因为区块链采用了密码学技术和链式结构。
在区块链中,每一个区块都包含了前一个区块的哈希值 。哈希值就像是一个区块的“指纹 ” ,它是通过对区块内的所有数据进行加密计算得到的。如果一个区块的数据被修改了,那么它的哈希值也会随之改变。而由于每个区块都包含了前一个区块的哈希值,所以一旦一个区块的数据被修改 ,后面所有区块的哈希值都会变得不匹配,这样就会被其他节点发现 。
不可篡改的特点对于比特币来说非常重要。它保证了交易的真实性和可靠性。在传统的金融体系中,交易记录可能会被篡改 ,导致交易纠纷和欺诈行为 。而在比特币的区块链中,由于交易记录不可篡改,所以可以有效地避免这些问题。同时 ,不可篡改也增强了用户对系统的信任。用户可以放心地进行交易,不用担心自己的交易记录会被恶意修改。
不可篡改的保障机制
为了确保区块链的不可篡改性,除了前面提到的密码学技术和链式结构外 ,还有一些其他的保障机制 。
首先是节点的验证机制。在新的交易信息被添加到区块链之前,需要经过网络中多个节点的验证。只有当大多数节点都认可这笔交易是合法的,才会将其记录到区块链上 。这就大大增加了篡改交易信息的难度,因为攻击者需要控制超过一半以上的节点才能成功篡改数据 ,而这在一个大规模的区块链网络中几乎是不可能实现的。
其次是时间戳的应用。每个区块都有一个时间戳,它记录了该区块被创建的时间 。时间戳的存在使得区块链上的交易记录具有了时间顺序,进一步增强了数据的不可篡改性。如果有人试图篡改一个区块的数据 ,那么它的时间戳和后续区块的时间顺序就会出现矛盾,从而被其他节点发现。
综上所述,去中心化和不可篡改是比特币区块链技术的两大核心特点 。它们共同保证了比特币系统的安全性、透明度和可靠性。随着区块链技术的不断发展 ,相信这两个特点会在更多的领域得到应用,为我们的生活带来更多的便利和改变。